The Yoga Network

UI/UX design | Case study

TYN
Keywords:

UI UX design, UX research, case study, start-up, persona development, user testing, B2C.

Reading time:

5 minutes

Status:

Ongoing

Tools:
  • Pen & paper
  • Figma
  • Adobe
  • User testing
  • UXArmy
  • UXTweak
  • Google analytics
  • Draxlr
Tasks:
  • Business research
  • User research
  • UX discovery and ideation
  • User interface design
  • User testing
  • Development

Introduction

Scene setting:

The Yoga Network is an online yoga platform that offers users an affordable space to participate in live online classes and to connect with a wider community.

My responsibilities:

Design and develop the online platform and mobile application.

Business research

Define the business goal:

Initial business research was conducted as a primary step to understanding the business goals, the market, along with the strengths, weaknesses opportunities and threats in terms of the businesses position in the market. Both field and desk research were conducted to analyse the market. The key findings were:

Issues in the current process:
  • Pricing - online classes are expensive - in some cases costs the same as in-person classes
  • Online classes are difficult to find (not all studios offer online classes)
  • The sign-up process is often very long and rarely offers a free visitor space or pay-as-you-go space
Opportunities:

Research in the industry highlighted key opportunities in the online yoga space to offer an affordable service for users. These are:

  • Provide a platform for independent teachers
  • Provide a platform for new and less established yoga studios to advertise their classes
  • Provide users with a range of classes when they lack the resources to attend in-person classes (e.g. remote locations)
  • Provide a social community for yoga teachers and students
  • Provide advertising spaces
Strengths:
  • No overhead costs
  • Provide a unique experience to users
  • Good ROI potential
Threats:
  • Minimum costs required vs value for money e.g. “I feel that online classes are too expensive - sometimes the same cost as in-person classes when you’re not getting the facilities”
  • Is there a need in the current behaviour? Is there a strong enough reward for users to sign up to online classes when there are in-person classes available?
  • Already have access to online classes either via subscription or free YouTube channel etc.
  • Potential competitors

Takeaways: business research suggested that there was much to be defined in terms of identifying user types, behaviours and goals. Following on from business analysis, in-depth user research was required to develop a strong understanding of the key user groups.

User research insights

Identify user groups for research:

Using the information gathered in the business research stage, a range of participants were selected to provide the greatest insights in the context of the information gathered from research.

Screening:

The participant samples were narrowed to men and women in the UK and US, ages 18 - 50 who practice yoga regularly and are likely to participate in online classes in the future.

Screening questions:

Q: How often do you practice yoga?

  1. Frequently  
  2. A least once a month  
  3. Rarely but would like to practice more  
  4. Rarely or never

Q: Would you practice online yoga class in the future?

  1. Yes  
  2. No  

User research (field and desk research):

To get a wider understanding of each user group's demographics, both desk and field research was conducted to understand the user's behaviour. The tasks that were carried out were:

  1. Interviews
  2. Competitor website observational test
  3. Observations / ethnography

(1) Interviews:

Five random participants were selected and interviewed to: (1) gain information about potential users; (2) produce 1-3 personas and; (2) produce hypotheses.

Method and tools:

  • In-person
  • Online study tools
(2) Competitor website observational test:

I selected participants for an online study using online research tool Userbrain.com. In this study I provided users with a number of tasks and questions relating to a competitor’s website. Participants rated their overall experience and provided insight into their behaviours, needs and goals as well as validating potential opportunities.

Takeaways: The information collected from the interviews provided a good foundation for further research. Some highlights include: (1) suggestions on ways to simplify the schedule and search functionality; (2) mixed views on preferences towards payment plans with some leaning towards a subscription being better value for money whilst others preferring the pay-as-you go model as it requires little commitment.

(3) Observations / ethnography:

Desk observations: I carried out desk research to understand the demand for online classes.

Ethnography: As a student of both online and in-person yoga, I was already well equipped with experience of the online and in-person user journey in terms of booking and attending classes. This experience assisted in (1) understanding users needs; (2) understanding the journey patterns in the general sign up process. As an experienced yoga student I was also observer to the behaviours and dispositions of other students. This knowledge made the screening and on-boarding of interview participants, a much smoother process.

Persona discovery:

Using the data collected from field research, I created a series of four quadrant pages with sketches and information representing each of the users.

Persona 1 Persona 2 Persona 3
Discussion:

User research findings were presented in a digestible format using visual graphs and charts. The goal of this process was to share thoughts on what has been learned from the research findings and to present a visual hierarchy of serious to least serious takeaways.

Research data
Hypotheses:

Based on the business and user research conducted, the following hypotheses were developed:

  1. Users prefer sign up to single class with no contracts
  2. User's prefer live classes
  3. Users want to be part of a yoga community
  4. Lazy registration increases website engagement

Design discovery

Information architecture:

I developed page and content titles for the website structure using information gathered from field research. Method: I conducted card sorting in UXtweak to validate assumptions. 

Card Sorting
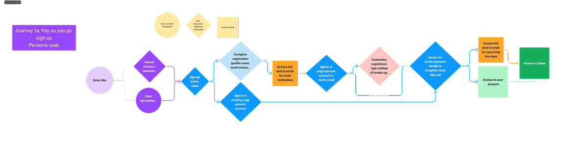
User journey map:

A simple user flow was created to show end-to-end class sign up journey for users new to website using Figma.

User journey map
Low fidelity prototypes:

A series of low fidelity user journeys were created prototyped in preparation for user testing.

Test hypothesis (pre-design test):

Initial low-fidelity concepts were presented to a group of participants using online testing platform, userbrain.com.

Takeaways: The participants felt that this journey was easy and initiative so far as a sign up journey is concerned, however, combining the signup process with the book class process seems too long and some participants felt they would be unlikely to complete booking.

Solution: Create an additional journey for booking - guest checkout.

Refine journey:

Reflecting on what was learned in the user research and discovery phase together with the feedback gathered in the initial prototype test session, I reevaluated and simplified the signup journey. Do do this, I created an additional use-case for a guest checkout. Initial designs were iterated and presented to new research participants. Updated journeys gained positive feedback.

User journey map
Refined lo fidelity prototypes

What's next...

High fidelity prototype design and sign off:

Building on the lo fidelity designs, finalise the designs and develop a design system.

Pre-dev usability testing:

Throughout the design phase, journeys will be presented to users and iterated on based on the feedback received.

Usability tests:

Gather a range of participants from UXarmy to test lo to high fidelity prototypes as an ongoing process.

Development:
  • Identify necessary resources based on time and budget whether additional support is required
  • Ensure all necessary resources are available (including skills, software) - outsource if required
  • Brief any additional support where necessary 

Post-dev / prelaunch usability testing:

After the completion of the development phase, the website will be presented to users and feedback will be collected.

Launch / post-launch:
  • A/B multivariate testing: we plan to incrementally split the deigns to test small design changes
  • Design updates: feedback from users, and iterate on design and user journeys
  • Usability tests: Gather new participants to test website as an ongoing process.

Analytics:

After the completion of the development phase, the website will be presented to users and feedback will be collected.

Want more information? Get in touch.